作者:魏小薇丨姜浩然丨蒙晨玮
人工智能(AI)是当下最具热度的技术之一,AI技术的迅速发展已经深刻地改变了各行各业的生产、研发方式,也改变了人类社会的生活。AI光明的发展前景也使得各个创新实体都在积极推进AI创新生态布局,以抢占AI创新领域的战略高地,AI相关的发明专利实践和申请策略也随之成为热点话题。
涉及AI的发明创造包括技术改进本身与AI相关的发明、以及由AI辅助完成的发明。前者所要求的保护范围以AI技术作为发明客体即技术方案的一部分,而后者针对由AI以类似“发明人”的地位作为发明主体而非发明客体辅助参与得到的最终产物(例如,由AI辅助设计的天线形状、制药过程中由AI辅助筛选出的药品等等)。在专利审查实践中,针对发明专利保护客体问题的审查往往不涉及对发明创造来源的审查。换言之,例如由AI辅助设计得到的天线和完全由自然人设计得到的天线在客体审查中并无明显区别。然而,对于权利要求保护范围本身包含AI技术的即与AI相关的发明,各个国家对其能否由专利保护一直持谨慎态度。本文将重点讨论本身包含AI技术的即与AI相关的发明的客体判断标准。
国家知识产权局于2023年12月21日发布了修订后的《专利审查指南》,对AI、大数据相关发明创造的审查标准进行了完善。本文旨在解析中国、美国、欧洲对于AI相关发明的客体审查标准,以探讨各国实践中的专利申请策略。
一、发明客体问题:AI相关发明的可专利性
对于权利要求保护范围本身包含AI技术的即与AI相关的发明是否属于专利法保护的客体在各国存在不同态度,有些国家对于多数AI发明给予慷慨的保护,有些国家则谨慎的排除一些AI发明作为专利保护客体。有学者认为主要原因在于AI技术的程序算法与数学计算方法密切相关,可能形成针对智力活动规则的垄断,阻碍技术创新[1]。
从AI技术的发展过程来看,AI算法通过不断地观测、实验总结出规律和改进的方案,进而被应用于各个领域促进科学技术进步和社会经济发展。AI的发展过程和专利发明创造的过程相似。同时随着深度学习、神经网络等AI技术的飞速发展,AI技术已经能够解决实际的技术问题、辅助人类的生产活动,其显然不再等同于纯粹的智力活动规则或数学方法,而能够和“技术性”的实际应用相关联。在中国、美国、欧洲的专利审查实践中,也均采用了和“技术性”相关的判断标准,为符合标准的AI相关发明提供保护。
二、AI相关发明客体的判断标准
(一)中国认可能够带来“计算机系统内部性能改进”、或挖掘“具体应用领域”数据中“符合自然规律的内在关联关系”的AI相关发明属于专利法保护的客体
《中华人民共和国专利法》(“专利法”)从正反两方面对专利所保护的客体范围进行了限定。
根据专利法第二条第二款,“发明,是指对产品、方法或者其改进所提出的新的技术方案”;第二十五条第一款第(二)项,“智力活动的规则和方法”不能被授予专利权。由此可知,专利法对是否纳入客体范围的考量主要集中在是否属于技术方案,专利法所保护的对象不能是单纯的规则或方法。
在实践中,对于包含算法特征的发明专利申请,其客体判断标准同样是基于“技术性”的。2023年12月21日,国家知识产权局发布《专利审查指南》(2023)(“审查指南”),并于2024年1月20日起施行。审查指南第二部分第九章第6.1.2小节规定“如果该项权利要求记载了对要解决的技术问题采用了利用自然规律的技术手段,并且由此获得符合自然规律的技术效果,则该权利要求限定的解决方案属于专利法第二条第二款所述的技术方案”。
针对AI相关的发明专利申请,审查指南具体从三个角度完善了保护客体的审查基准,并增加了示例来说明如果满足以下情形中的至少一条,则权利要求符合专利法第二条第二款的规定[2]:
权利要求中涉及算法的各个步骤体现出与所要解决的技术问题密切相关,如算法处理的数据是技术领域中具有确切技术含义的数据,算法的执行能直接体现出利用自然规律解决某一技术问题的过程,并且获得了技术效果;
算法与计算机系统的内部结构存在特定技术关联,能够解决如何提升硬件运算效率或执行效果的技术问题,从而获得符合自然规律的计算机系统内部性能改进的技术效果;或者
解决方案处理的是具体应用领域的大数据,利用分类、聚类、回归分析、神经网络等挖掘数据中符合自然规律的内在关联关系,据此解决如何提升具体应用领域大数据分析可靠性或精确性的技术问题,并获得相应的技术效果。
审查指南进一步提供了审查示例,以说明涉及AI、大数据相关专利申请的客体审查标准。
例1[3]:如果算法的改进带来了计算机系统内部性能改进,即使该方案未结合具体应用领域,其也能够成为专利保护的客体。
【例1】一种深度神经网络模型的训练方法,包括:
当训练数据的大小发生改变时,针对改变后的训练数据,分别计算所述改变后的训练数据在预设的候选训练方案中的训练耗时;
从预设的候选训练方案中选取训练耗时最小的训练方案作为所述改变后的训练数据的最佳训练方案,所述候选训练方案包括单处理器训练方案和基于数据并行的多处理器训练方案;
将所述改变后的训练数据在所述最佳训练方案中进行模型训练。
上述“例1”中的方案属于专利保护的客体。尽管该方案未结合具体应用领域,但该模型训练方法与计算机系统的内部结构(单处理器、多处理器等)存在特定技术关联,提升了训练过程中硬件的执行效果,这种效果是符合自然规律的计算机系统内部性能改进的技术效果。因此,该方案属于专利法第二条第二款所述的技术方案。
例2[4]:如果解决方案所处理的数据来源于具体应用领域、并且挖掘出的内在关联关系是符合自然规律的,该方案能够成为专利保护的客体。
【例2】一种电子券使用倾向度的分析方法,其特征在于,包括:
根据电子券的信息对电子券进行归类以得到电子券种类;
根据电子券的应用场景获取用户样本数据;
根据用户行为,从所述用户样本数据中提取用户行为特征,所述用户行为包括:浏览网页、搜索关键词、加关注、加入购物车、购买以及使用电子券;
以用户样本数据作为训练样本,以用户行为特征作为属性标签,针对不同种类的电子券来训练电子券使用倾向度识别模型;
通过训练后的电子券使用倾向度识别模型对电子券的被使用概率进行预测,得到用户对于不同种类电子券的使用倾向度。
上述“例2”中的方案属于专利保护的客体。该方法处理的是具体应用领域的大数据(电子券相关的大数据),挖掘出用户行为特征与电子券使用倾向度之间的内在关联关系符合自然规律(浏览时间长、搜索次数多、使用电子券频繁等行为特征表示对相应种类电子券的使用倾向度高)。因此,该方案属于专利法第二条第二款所述的技术方案。
例3[5]:遵循经济学规律的关系不属于“符合自然规律的内在关联关系”,挖掘经济学规律的方案不属于专利法第二条第二款规定的技术方案,不属于专利保护的客体。
【例3】一种金融产品的价格预测方法,其特征在于,所述方法包括:
使用金融产品的N+1个日指标历史价格数据对神经网络模型进行训练得到价格预测模型,其中,前N个日指标历史价格数据作为样本输入数据,最后1个日指标历史价格数据作为样本结果数据;
使用所述价格预测模型和最近N个日指标历史价格数据来预测未来一天金融产品的价格数据。
上述“例3”中的方案不属于专利保护客体。该方案中,金融产品的价格走势遵循经济学规律,历史价格的高低并不能决定未来价格的走势,因此不属于自然规律。该方案不属于专利法第二条第二款所述的技术方案。
在判断数据之间的内在关联关系是否符合自然规律时,有学者认为[6],自然规律是指客观事物自身运动、发展、变化的内在必然联系,给定条件必然得到既定结果。具体对于在AI相关发明中常见的用户行为来说,由于人类同时具有生物学属性和社会属性,涉及单个个人的具体行为特征(例如“例2”中的浏览网页、搜索关键词、加关注等用户行为)可被认为带有生物学属性且符合自然规律;涉及人类群体的统计特征(例如“例3”中的历史价格数据等)则通常被认为带有社会属性且属于经济学或社会学范畴,从而不属于专利保护的客体。
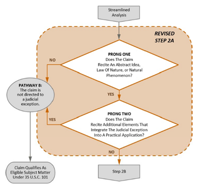
(二)美国通过“两步测试法”来进行客体审查
《美国专利法》第101条规定了四种法定可专利客体[7]:方法、机器、产品或组合物。美国审查指南进一步将抽象概念、自然法则和自然现象排除在法定可专利客体之外,也被称为“司法例外”,其中,抽象概念具体包括数学概念、组织人类活动的某些方法、以及心理过程。该实践标准与中国专利法相似,以避免对自然规律和科学原理本身形成垄断。
在美国司法实践中,通过“两步测试法”(又称为“Mayo/Alice测试法”)来对发明客体进行判断,具体包括以下步骤:
步骤1:判断权利要求是否属于四种法定可授权主题(方法、机器、产品或组合物),如果是,进入步骤2A,如果否,判定不属于可专利客体;
属于四种法定可授权主题是满足美国客体审查要求的必要步骤,其中“方式”指代一系列步骤或行为组成的发明,后三类指代物理的或有形的“物品”或“产品”。
步骤2A(i):判断权利要求是否记载了司法例外,如果是,进入步骤2A(ii),如果否,判定属于可专利客体;
由于AI程序算法涉及数学计算和方法,AI相关发明可能被认定为数学概念或心理过程,属于抽象概念从而被归入司法例外。
值得注意的是,在权利要求中仅简单记载“由通用计算机或装置执行”不能使得权利要求中的抽象概念免于成为司法例外[8]:
【例4】A method for adaptive monitoring of traffic data through a network appliance connected between computing devices in a network, the method comprising: …
comparing, by the network appliance, at least one of the collected traffic data to a predefined threshold; and …
“例4”记载了“通过网络装置将所收集的流量数据中的至少一者与预定义阈值进行比较”,除了“通过网络装置”的简单描述之外,“例4”中的方案没有记载任何其他内容以排除在头脑中执行该步骤的可能性。因此,权利要求被认为描述了心理过程,从而记载了司法例外。
可见,在美国的客体判断中也注重对“技术性”的考量。对于能够在人脑中执行的步骤,其不涉及技术手段而属于司法例外。
步骤2A(ii):判断是否将司法例外整合到实际应用中,如果是,判定属于可专利客体,如果否,进入步骤2B;
该步骤的判断要求司法例外与实际应用的紧密联系,以下简单结合的示例并不属于“将司法例外整合到实际应用中”[9]:
无技术细节、通过通用计算机来实现司法例外;
在司法例外的基础上增加了不重要的额外方案;
仅简单限定应用领域。
该步骤要求发明是针对实际应用而特定设计的改进,而不是通用的算法或抽象的概念。这与中国实践中权利要求是否体现技术领域、是否明确算法数据的确切技术含义的判断标准相似。被整合到实际应用中的司法例外也能够得到美国专利法的保护。
步骤2B:判断权利要求是否记载了“显著更多”要素(即,创造性的概念),如果是,判定属于可专利客体,如果否,判定不属于可专利客体。
该步骤是判断是否符合客体标准的最后步骤,该步骤审查权利要求中除了司法例外之外的其他元素。如果权利要求还记载了其他非公知的、创造性的要素,能够确保权利要求显著超出司法例外,则仍然属于可专利客体。


权利要求客体适格性测试[10]
(三)欧洲在评价创造性时,才进行真正的“客体审查”
《欧洲专利法》第52条将“发现、科学理论和数学方法”、“进行智力活动、玩游戏或经商的方案、规则和方法,以及计算机程序”排除于可专利性之外[11]。欧洲已有判例也认为纯粹以数学方法定义的算法可能被应用于非技术性领域(例如经济领域),不具有可专利性[12]。
对于AI相关发明,其程序算法涉及数学方法,欧洲审查指南也将“人工智能和机器学习”划分在第G部分,第II章,第3.3节数学方法中,作为数学方法进行审查。
在欧洲实践中,客体的审查步骤较容易通过,权利要求中只要包括任意技术手段(例如,计算机)就不会被排除在可专利性之外。审查指南规定了纯粹抽象的数学方法被排除在可专利性之外,但如果一项权利要求是针对一种涉及使用技术手段的方法或装置,其主题就整体而言具有技术性的特征,因此不被排除在可专利性之外[13]。
与中国、美国审查实践不同,欧洲对客体问题的审查实际发生在创造性评价中。欧洲审查指南规定,对于同时包括“技术性特征”和“非技术性特征”的权利要求,在新创性的审查步骤中仅考虑有助于该发明的技术特性的“技术性特征”[14],权利要求的其他非技术性特征在评价创造性时均不予考虑。因此,对于欧洲的AI相关发明专利申请,即使通过了客体审查,仍然可能因为权利要求中的发明性特征被认为是非技术性的,属于数学方法等,使得权利要求不具备创造性。
因此,确保权利要求中的发明性特性属于“技术性特征”是欧洲AI相关发明专利申请中的关键步骤。判例T 641/00,COMVIK给出了确定“技术性特征”的方法,以下特征被认为是有助于发明技术特性的“技术性特征”[15]:(1)本身就有技术性的特征;以及(2)单独考虑时是非技术性的、但在发明的上下文中有助于产生服务于技术目的的技术效果从而有助于本发明的技术特性的特征。可见,在欧洲实践中,客体问题侧重于对技术效果的判断。
欧洲审查指南列举了数学方法能够被认为做出技术贡献的示例,包括:
用于控制特定的技术系统或技术过程;
数字音频、图像或视频的处理;
语音处理;
对数据进行编码;
对电子通信进行加密/解密或签名;
优化计算机网络中的负载分布;
医学分析等。
在欧洲实践中,当AI相关发明的特征具备算法细节和与应用领域之间的关联,并且能够服务于特定技术目的时,该特征能够被认为是可专利的并且对发明的创造性有贡献。
三、中国、美国、欧洲客体问题审查要点与实务建议
尽管中国、美国、欧洲实践中对客体问题的判断方法不完全相同,但核心相似,均是要求发明不能是纯粹的规则或算法,以防止对规则或算法的无边界垄断,而对于与“技术性”结合紧密的发明,则能够通过专利进行保护。例如,中国审查指南要求算法具有具体的技术领域、解决实际的技术问题;美国“两步测试法”考量权利要求是否脱离了技术性而属于司法例外、是否将司法例外整合到实际应用中;欧洲则要求权利要求包含技术手段,并且只有技术性特征、或有助于产生服务于技术目的的技术效果的特征能够对发明做出技术贡献。可见,尽管实际标准的描述和判断方法不同,各国客体问题的审查实践中均存在对“技术性”关联程度的审查。
因此,在各国专利申请中,可以从“技术性”的角度进行撰写,尽量在申请文件中将要解决的问题描述为具体的技术问题,避免描述为单纯算法问题或数学问题。
对于中国AI相关发明专利申请,可以通过以下方式来体现和“技术性”的紧密结合。主要涉及算法改进的AI相关发明可以:
在权利要求中体现技术领域、明确算法数据的确切技术含义;
在权利要求中体现计算机内部结构、将计算机内部结构与算法特征建立紧密关联。
涉及大数据处理的则可以:
在权利要求中体现大数据的具体应用领域、体现被挖掘数据的关联关系的内在自然规律属性。
对于美国AI相关发明专利申请,则可以通过以下方式来体现和“技术性”的紧密关联。
在权利要求记载必要的技术实施细节(例如,记载具体的执行设备、输入输出方式、信号传输方式等)来尽可能避免被认为是数学概念或心理过程而属于司法例外,即“两步测试法”判断步骤2A(i);
通过在权利要求中明确各个元素的实际含义、记载产生实际技术效果的技术要素等方式来将发明和实际应用相关联,即“两步测试法”判断步骤2A(ii);
在权利要求中记载更多创造性要素,即“两步测试法”判断步骤2B。
对于欧洲的AI相关发明专利申请,对于非技术性的特征(例如,数学算法等)应在说明书中尽可能记载其如何产生服务于技术目的的技术效果,以证明该非技术性特征做出了技术贡献,在评价创造性时应予以考虑。
四、结语
随着AI技术在各行各业发挥的作用日益凸显,调整、明确用以保护新兴领域发明创造的专利审查规定,逐渐成为创新主体的迫切需求。各国家已陆续针对AI技术的特点发布相应审查标准,以期能够在专利制度建立的初衷下,最大程度地保护AI相关发明。从专利申请人的角度出发,我们也应紧跟审查实践的脚步,适应技术发展带来的最新变化,撰写出高质量、高价值、适配性更强的专利申请文件,更好地保护发明创造。
特别声明 |
|
汉坤律师事务所编写《汉坤法律评述》的目的仅为帮助客户及时了解中国或其他相关司法管辖区法律及实务的最新动态和发展,仅供参考,不应被视为任何意义上的法律意见或法律依据。 如您对本期《汉坤法律评述》内容有任何问题或建议,请与汉坤律师事务所以下人员联系: |
|
魏小薇 电话: +86 10 8516 4280 Email:xiaowei.wei@hankunlaw.com |
|
姜浩然 电话: +86 10 8516 4133 Email:haoran.jiang@hankunlaw.com |
[1]冯晓青,郝明英.人工智能生成发明专利保护制度研究[J].湖南大学学报:社会科学版,2023, 37(2):143-152。
[2]《专利审查指南》(2023),第二部分第九章第6.1.2小节。
[3]《专利审查指南》(2023),第二部分第九章第6.2小节 例5。
[4]《专利审查指南》(2023),第二部分第九章第6.2小节 例6。
[5]《专利审查指南》(2023),第二部分第九章第6.2小节 例10。
[6] http://www.iprchn.com/cipnews/news_content.aspx?newsId=139529。
[7] 35 U.S.C. § 101: Whoever invents or discovers any new and useful process, machine, manufacture, or composition of matter, or any new and useful improvement thereof, may obtain a patent therefor, subject to the conditions and requirements of this title。
[8]Example 40, Claim 1 – Adaptive Monitoring of Network Traffic Data, Subject Matter Eligibility Examples: Abstract Ideas,https://www.uspto.gov/sites/default/files/documents/101_examples_37to42_20190107.pdf。
[9] Manual of Patent Examining Procedure, Chapter 2100, Section 2106.04(d) Integration of a Judicial Exception Into A Practical Application [R-07.2022],https://www.uspto.gov/web/offices/pac/mpep/s2106.html。
[10] Manual of Patent Examining Procedure, Chapter 2100, Section 2106 Patent Subject Matter Eligibility [R-10.2019],https://www.uspto.gov/web/offices/pac/mpep/s2106.html。
[11] European Patent Convention, Article 52 Patentable inventions: … (2) The following in particular shall not be regarded as inventions within the meaning of paragraph 1: (a)discoveries, scientific theories and mathematical methods; …(c)schemes, rules and methods for performing mental acts, playing games or doing business, and programs for computers; …
[12] T 1820/16 25-09-2020,https://www.epo.org/en/boards-of-appeal/decisions/t161820eu1。
[13] Guidelines for Examination in the European Patent Office, Part G, Chapter II, 3.3 Mathematical methods,https://www.epo.org/en/legal/guidelines-epc/2024/g_ii_3_3.html。
[14] Guidelines for Examination in the European Patent Office, Part G, Chapter VII, 5.4 Claims comprising technical and non-technical features,https://www.epo.org/en/legal/guidelines-epc/2024/g_vii_5_4.html。
[15]T 0641/00 26-09-2002,https://new.epo.org/en/boards-of-appeal/decisions/t000641ex1.html。